Ofereça seus treinamentos a Prefeituras e Governos Estaduais e Federal

A Agência de Governo oferece os treinamentos dos fornecedores parceiros a todo o setor público

Maior alcance

Seus treinamentos sendo oferecidos por nossa equipe de representantes comerciais especializados para todo o setor público, em todas as esferas administrativas.

Mais vendas

Venda mais com nossos serviços! A Agência de Governo ajuda estabelecimentos de todos os tamanhos a alcançar sucesso em vendas junto ao setor público na oferta de treinamentos.

Novos clientes

Com a Agência de Governo, você conecta seu negócio a órgãos públicos federais, estaduais e municipais de todo pais, expande sua área de abrangência e vende muito mais.

Assessoria Administrativa para Fornecedores

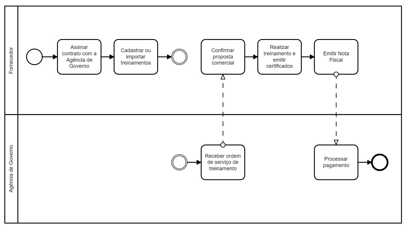
Além de intermediar a contratação pública de treinamentos junto a fornecedores privados, a Agência de Governo oferece aos fornecedores parceiros o serviço de terceirização de sua contratação pelo setor público, desde negociação, agendamento, elaboração de proposta comercial, emissão de certificados até faturamento. Consulte condições.

Vantagens de ser um fornecedor parceiro

Agilidade

Feche negócios com o setor público em apenas 72 horas, sem se preocupar com procedimentos administrativos e certidões públicas.

Catálogo de Fornecedores

Integre o Catálogo Exclusivo de Fornecedores da Agência de Governo e fique a um clique de distância de órgãos públicos federais, estados e municípios.

Avaliações e Feedback

Monitore a reputação de sua empresa e de seus treinamentos, com uma visão geral das avaliações dos servidores públicos.

Gestão de Matrículas

Utilize nossas soluções tecnológicas, sem custo, para registro, monitoramento e faturamento dos treinamentos realizados.

Sem Burocracia

A partir do contrato com a Agência de Governo, os fornecedores passam a compor nosso catálogo de treinamentos e estão aptos a receber as ordens de serviço eletrônicas.

O que é necessário para cadastrar o seu negócio?

Confira os passos necessários para começar a usar a Agência de Governo

CNAE no ramo de treinamentos

CNAE (Classificação Nacional de Atividades Econômicas) identifica qual é a atividade econômica exercída por uma empresa e determina o seu código. A CNAE é essencial para obter o CNPJ.

CNPJ

O CNPJ (Cadastro Nacional de Pessoas Jurídicas) é a identificação da empresa, assim como o CPF é para as pessoas físicas.

Conta bancária

Conta bancária vinculada ao CNPJ (ou ao responsável legal, em caso de MEI), para transferência dos valores recebidos do setor público.

Cadastro de treinamentos

Cadastre ou importe os treinamentos de sua empresa para o Catálogo Exclusivo de Treinamentos da Agência de Governo.

Agência de Governo

Os servidores públicos que possuem vínculo com a Agência de Governo estão em conformidade com os termos do inciso X do artigo 117 da Lei 8.112, de 11 de dezembro de 1990. Para a concepção do modelo de negócio, não foram empregadas quaisquer informações privilegiadas ou que não sejam de acesso público pela sociedade. Outros servidores públicos consultados atuaram em conformidade com a Lei nº 12.813, de 16 de maio de 2013, que versa sobre conflito de interesses.

Agência de Governo 2022. Todos os direitos reservados.